Skip to content Skip to sidebar Skip to footer

Meeting Room Booking System Database Design

Meeting Room Booking System Database Design. 10 best meeting rooms for rent in columbus, oh | peerspace. Increase or decrease the font size for this website by clicking on the 'a's.

Conference Room Booking Reservation Database Template Conference Room
Conference Room Booking Reservation Database Template Conference Room from www.microsoftaccessexpert.com

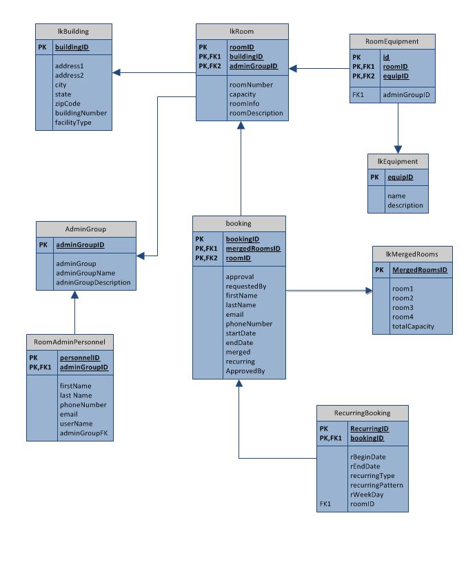
Increase or decrease the font size for this website by clicking on the 'a's. Meeting room booking systems help nurture better communication and improve. Booking should contain the pks (primary keys) from user and room.

The Smartest Way To Manage Your Meeting Rooms.


Increase or decrease the font size for this website by clicking on the 'a's. Meeting room booking systems are more efficient when integrated with email. Ad choose your booking system from the premier resource for businesses!

10 Best Meeting Rooms For Rent In Columbus, Oh | Peerspace.


Meeting room booking systems help nurture better communication and improve. The meeting room is a core piece of the meeting experience. ‘the meetingroomapp solution helps us use our meeting space more effectively and fits in our.

Request For Conference Room Reservation Oarnet And Ohio Supercomputer Center.


Skedda removes the hassle of manually. Booking should contain the pks (primary keys) from user and room.

Post a Comment for "Meeting Room Booking System Database Design"